
兵器工業集團品牌建設案例入選2020年度100個國有企業品牌建設典型案例和100個優秀品牌故事 |
||
|
||
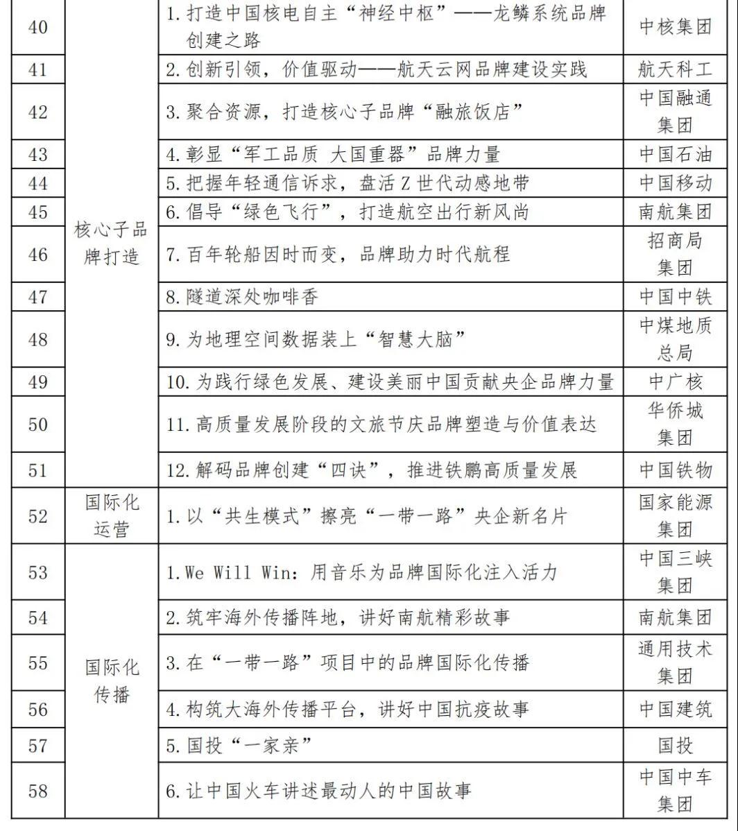
5月10日,由國家發展改革委等7部門和上海市政府共同主辦,國務院國資委特別支持的2021年中國品牌日活動在上海舉辦。 活動現場,國資委指導舉辦了中國企業品牌建設分論壇,會上發布了《2020年度中央企業品牌建設發展報告》、2020年度100個國有企業品牌建設典型案例和100個優秀品牌故事。中國兵器工業集團北重集團的“技術創新和商業模式創新并驅,打造知名民族礦用車品牌”入選2020年度100個國有企業品牌建設典型案例,中國兵器工業集團北方公司的微電影《大山里升起的希望》入選2020年度100個優秀品牌故事。 《2020年度中央企業品牌建設發展報告》分析了當前中央企業加強品牌建設的形勢要求,從戰略引領、專業運營、支撐保障、組織管控、全球推廣5個方面總結了中央企業年度品牌建設進展。 2020年度100個國有企業品牌建設典型案例和100個優秀品牌故事,匯集企業優秀經驗做法,豐富國企品牌資源池,促進企業相互學習借鑒,加快提高品牌管理專業化水平。 2020年度100個國有企業 品牌建設典型案例 來源/國資小新 |
||
| 關閉窗口 | ||
| ||
| ||
| ||
|